


来源:湖北发布、武汉城市留言板、武汉市人民政府网站
近日
武汉地铁集团发布
2021全年工作目标任务完成情况
涉及武汉多条地铁建设情况
一起了解~
↓↓↓


2021年《武汉地铁集团全年工作目标任务完成情况》续建项目进度显示:
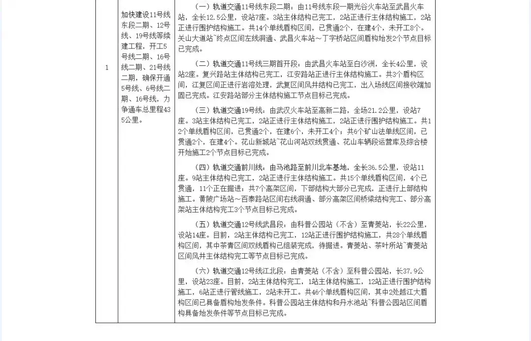
1
轨道交通11号线东段二期
由11号线东段一期光谷火车站至武昌火车站,全长12.5公里,设站7座。
3站主体结构已完工,2站正进行主体结构施工,2站正进行围护结构施工。
共14个单线盾构区间,已贯通2个,在建4个,未开工8个。
关山大道站~终点区间左线洞通、武昌火车站~丁字桥站区间盾构始发2个节点目标已完成。
2
轨道交通11号线三期首开段
由武昌火车站至白沙洲,全长4公里,设站2座。
复兴路站主体结构已完工,江安路站正进行主体结构施工。
共3个盾构区间,江复区间正进行岩溶处理,武复区间风井结构已完工,出入场线区间接收端加固已完成。
江安路站部分主体结构施工节点目标已完成。
3
轨道交通19号线
由武汉火车站至高新二路,全场21.2公里,设站7座。
3站主体结构已完工,2站正进行主体结构施工,2站正进行围护结构施工。
共12个单线盾构区间,已贯通2个,在建6个,未开工4个;
共6个矿山法单线区间,已贯通2个,在建4个。
花山新城站~花山河站双线贯通、花山车辆段运营库及综合楼开始施工2个节点目标已完成。
4
轨道交通前川线
由马池路至前川北车基地,全长36.5公里,设站11座。
9站主体结构已完工,2站正进行主体结构施工。
共15个单线盾构区间,4个已贯通,11个正在掘进;
共7个高架区间,下部结构大部分已完成,正进行上部结构施工。
黄陂广场站~百泰路站区间右线洞通、部分高架区间桥梁结构完工、部分高架站主体结构完工3个节点目标已完成。
5
轨道交通12号线武昌段
由科普公园站(不含)至青菱站,长22公里,设站14座。
目前,2站主体结构已完工,12站正进行围护结构施工,共28个单线盾构区间,其中茶青区间双线盾构已组装完成,待掘进。
青菱站、茶叶所站~青菱站区间风井主体结构完工等节点目标已完成。
6
轨道交通12号线江北段
由青菱站(不含)至科普公园站,长37.9公里,设站23座。
目前,2站主体结构完工,1站主体结构施工,12站正进行围护结构施工,6站正进行管线施工,2站未开工。
共46个单线盾构区间,其中2处越江大盾构区间已具备盾构始发条件。
科普公园站主体结构和丹水池站~科普公园站区间盾构具备始发条件等节点目标已完成。
(注:图片及素材来源于网络,版权归原作者所有。如有侵权请联系删除,电话:027-85721622 。)