



近日,长江云头条记者从湖北省人民政府官网获悉,为加快推进一批重大基础设施项目建设,积极扩大有效投资,充分发挥投资对稳定经济增长、优化经济结构的关键作用,省人民政府结合我省实际,印发了《进一步加快重大项目建设扩大有效投资的若干意见》。
政策举措
(一)加强前期工作激励。年中、年底对各市州投资及重大项目建设情况进行督查评估,省政府安排1亿元财政性资金,对新开工项目推进实、省重点项目进度快、投资运行好的市州实行以奖代补,奖励资金专项用于重大项目前期工作。
(二)加快投资项目审批。对列入“十四五”规划和专项规划的项目,不再审批项目建议书。
优化政府投资项目财政投资评审程序,随到随评,限时办结,不作为项目招投标和开工前置要件。
(三)加快地方政府专项债券发行。扩大专项债券资金支持领域,在原有基础上新增新型基础设施、新能源、公共租赁住房等投向。
优先支持铁路、收费公路、干线机场、内河航电枢纽和港口、城市停车场、天然气管网和储气设施、城乡电网、水利、城镇污水垃圾处理、供水等领域项目。
(四)加大投资项目融资支持。在省投资项目在线审批监管平台中,增加省重大项目融资对接服务功能,对省重大项目明确牵头银行,做好融资服务。
对在境内外主要资本市场上市的企业,省财政给予最高400万元奖励资金。
(五)加强重大项目用地保障。统筹“三区三线”划定,已经明确选址的省级“十四五”重大基础设施项目,无法避让永久基本农田和生态保护红线的,省级统筹调整红线范围。
(六)优化投资项目用能服务。创新发展新能源直供电、隔墙售电等模式。
(七)加快推动节能降碳。推动碳减排支持工具和煤炭清洁高效利用专项再贷款在我省扩面增量。
创新开展森林碳汇收益权质押贷款“碳林贷”、可再生能源补贴确权贷款、新能源汽车积分收益权质押贷款等绿色信贷业务。
(八)简化投资项目环评管理。《建设项目环境影响评价分类管理名录》未作规定的项目,免予环评管理。
实行环评并联申报审批管理,对项目涉及占用各类法定保护区、湖泊、岸线等的,主管部门的意见可不作为环评审批前置条件,生态环境部门在环评批复中明确相关要求,法律法规有明确规定的除外。
(九)加强主要污染物总量指标保障。省重点项目建设所需污染物总量指标可从“十四五”拟替代关停的现有企业、设施或治理项目形成的污染物削减量中预支。
(十)加大企业技术改造支持力度。支持首台(套)重大技术装备应用,经省财政评定后对使用方按设备购置比例给予最高500万元奖励,对研制方给予保险费用补助。
对符合产业政策、建设期(最长不超过两年)内设备投资达到2000万元及以上的智能化改造项目,省财政按照生产性设备投资的8%给予最高1000万元的专项资金支持。
(十一)积极推进保障性租赁住房建设。在武汉、襄阳、宜昌、十堰、鄂州、荆州等城市开展试点,鼓励利用集体建设用地和企事业单位自有闲置土地建设租赁住房。
加大保障性租赁住房信贷支持力度,对开发建设、购买、装修改造、运营管理、交易结算等提供金融服务,保障性租赁住房项目贷款不纳入房地产贷款集中度管理。
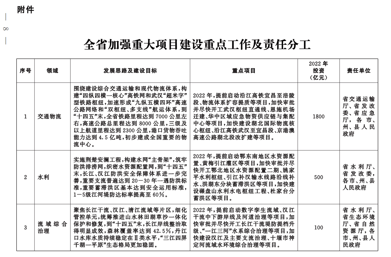
《进一步加快重大项目建设扩大有效投资的若干意见》将重点围绕交通物流、水利、流域综合治理、数字经济、城市基础设施、以县城为重要载体的城镇化、公共卫生、能源等8个方面,明确发展思路、建设目标、重点项目及责任部门,清单化推进落实,发挥关键性、节点性重大项目的示范效应,带动全省基础设施建设水平整体提升。



(长江云头条记者 冉傲)