


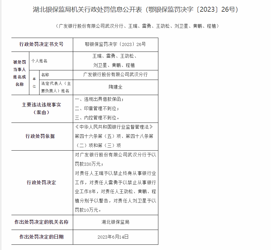
原标题:湖北银保监局机关行政处罚信息公开表(鄂银保监罚决字〔2023〕26号)
(广发银行股份有限公司武汉分行、王瑞、雷勇、王劲松、刘卫星、黄鹏、程植)
来源:湖北监管局
6月21日,中国银保监会湖北监管局发布湖北银保监局机关行政处罚信息公开表(鄂银保监罚决字〔2023〕26号)。公开信息显示广发银行股份有限公司武汉分行因违规出具借款保函等,被罚款330万元;其相关责任人王瑞、雷勇、王劲松、刘卫星、黄鹏、程植被处罚。
具体如下:
广发银行股份有限公司武汉分行(法人/主要负责人:陶建全),存在三项主要违法违规事实:一、违规出具借款保函;二、印章管理不到位;三、内控管理不到位。依据《中华人民共和国银行业监督管理法》第四十六条第(五)项、第四十八条第(二)项和第(三)项,湖北银保监局于2023年6月14日对广发银行股份有限公司武汉分行予以罚款330万元;对责任人王瑞予以禁止终身从事银行业工作,对责任人雷勇予以禁止从事银行业工作8年,对责任人王劲松、黄鹏、程植分别予以警告,对责任人刘卫星予以罚款10万元。

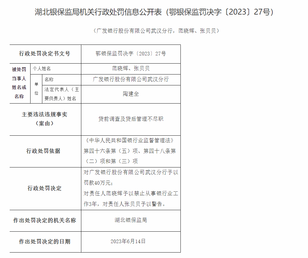
原标题:湖北银保监局机关行政处罚信息公开表(鄂银保监罚决字〔2023〕27号)
(广发银行股份有限公司武汉分行,范晓辉、张贝贝)
来源:湖北监管局
6月21日,中国银保监会湖北监管局发布湖北银保监局机关行政处罚信息公开表(鄂银保监罚决字〔2023〕27号)。公开信息显示广发银行股份有限公司武汉分行因贷前调查及贷后管理不尽职,被罚款40万元;其相关责任人范晓辉、张贝贝被处罚。对责任人范晓辉予以禁止从事银行业工作3年,对责任人张贝贝予以警告。
