


原标题:事关收费!武汉市教育局刚刚发布
8月30日
武汉市教育局发布
《2024年秋季武汉市各级各类学校
收费项目标准公示》
具体内容如下
↓↓↓

为进一步规范教育收费行为,切实维护学校和学生的合法权益,市教育局、市发改委现对2024年秋季我市各级各类学校教育收费项目、标准以及相关政策等进行集中公示(具体的收费项目和标准见附件)。
各区教育局、各学校要进一步增强政治责任意识,要把严格执行教育收费政策作为遵守政治纪律、政治规矩的重要体现,保证国家政策和收费纪律落实到位。要强化规范收费的法规意识,严格执行教育收费公示制度。要继续加大教育乱收费查办力度,对教育违规收费行为实行“零容忍”,发现一起、查处一起,绝不姑息,决不允许搞“下不为例”。
监督电话:市教育局:65608550,市发改委:68821036
武汉市教育局
武汉市发展和改革委员会
2024年8月30日
2024年秋季武汉市各级各类学校
收费项目标准
【幼教 幼儿园】

说明:
1、寄宿制幼儿园可向自愿在园住宿的幼儿收取住宿费,幼儿园为在园幼儿提供午休不得收取住宿费。幼儿园可向自愿在园就餐的幼儿收取伙食费,伙食费按天计算,按月或学期收取,根据幼儿实际在园就餐天数结算,多退少补,并按月或学期向幼儿家长公布伙食费收支情况。
2、代收费:体检费、基本医疗保险费、乘车(含校车)费、外出活动费。
【小学 初中】

说明:
1、服务性收费:伙食费、课后服务费。
2、代收费:教科书费、教辅材料费、中考考试费、基本医疗保险费。
3、对所有在义务教育阶段公办学校就读的学生免收杂费、课本费,并对家庭经济困难寄宿生补助生活费,同时对在农村义务教育阶段公办学校就读的学生免收住宿费。
4、教辅材料费实行“一科一辅”制度,即中小学校任一学习阶段一个学科只向学生推荐一套教辅材料。教辅材料按照“全省统一目录、市州推荐版本、市县监督管理、学生自愿选购”的原则进行管理。凡进入校园的教辅材料必须经过省中小学教辅材料评议委员会评议,学校只能从湖北省中小学教辅材料评议公告目录内代购,不得强制学生购买,不得从中牟利。严禁在教辅材料评议公告目录之外向学生强制推荐订购图书、报刊、杂志等学习资料。寒暑假作业本和课堂作业本并入教辅材料费,不再单独作为代收费项目。取消空白抄本费,学生家长可根据需要自行购买。
【普通高中】

说明:
1、服务性收费:伙食费。
2、代收费:教科书费、教辅材料费(“一科一辅”和同步练习册)、高考考试费、高考体检费、基本医疗保险费。
3、教科书费(代收费项目):收费标准执行省发改委和省新闻出版广电出版局核定的教科书价格。
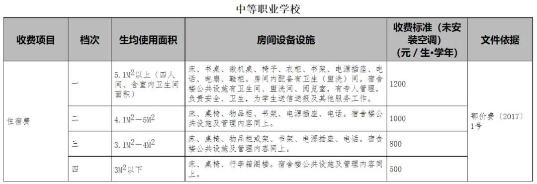
【中等职业学校】

注:
1.住宿条件如达到相应生均使用面积(不含公共面积)和房间设备设施要求的,学校可自行分档收费;没有达到相应条件的,继续按照每生每学年400元标准收费。
2.生均使用面积以房间内面积计算,相应标准含用水3吨/月·生、用电8度/月·生。
3.增装空调的学生宿舍在此标准基础上,可加收住宿费,每生每学年增加的住宿费标准为:4人间120元;5-6人间80元;7-8人间60元。对增装空调的学生宿舍的使用面积不超过27㎡(含)的,空调制冷量不得小于1.5匹;27㎡以上的,空调制冷量不得小于2匹。
说明:
1、对所有在我市公办中职学校就读的全日制正式学籍一、二、三年级在校生免除学费。
2、服务性收费:服务性收费项目设立的范围,必须是为方便在校学生基本学习和生活,提供由学生自愿选择的正常教学活动以外的服务,不得将国家和省明令禁止收取的项目列为服务性收费项目。严禁收取实习费、实训费、耗材费等;严禁委托或联合有关社会(培训)机构向在校学生收取实习费、实训费、技能培训费、校企合作费等名目的费用。严禁收取军训费。
3、代收费:教材费、学生居民医疗保险费、新生入学体检费、非计划免疫预防接种费、新(补)办第二代身份证等代收费项目。
4、教科书费(代收费项目):收费标准执行省发改委和省新闻出版广电出版局核定的教科书价格。
【民办学校】
根据省物价局、省教育厅、省人力资源和社会保障厅《关于改进民办教育收费管理有关问题的通知》(鄂价费〔2014〕95号)有关规定,从2014年秋季开学起,改进民办学校收费管理,民办学校的学费管理由政府指导价管理方式全部改为由民办学校确定学费标准,即实施学历教育的民办学校制定或调整学费标准(包括住宿费标准,下同),由原来按学校类别和隶属关系报教育收费主管部门批准后执行,改变为由民办学历教育学校自主合理确定收费标准;实施非学历教育的民办学校(包括民办助学机构、民办非企业培训机构等)继续由民办学校自主合理确定收费标准。民办学历教育学校学费标准的制定和调整原则上应实行“新生新办法,老生老办法”。
对民办义务教育学校按照公办义务教育学校生均公用经费基准定额标准给予免除学杂费补助,用于冲减就读学生学杂费;同时,统一为民办义务教育阶段学生免费发放国家课程和地方课程教科书,并对家庭经济困难寄宿生补助生活费。对民办中职学校符合本市免学费政策的学生,按照本区域同类型、同专业公办中职学校免学费标准给予补助,高出免学费标准2000元的部分,学校可以按照国家政策继续收取。
根据省发改委、省教育厅、省市场监管局《关于进一步加强幼儿园收费管理工作的通知》有关规定,幼儿园收费项目包括保教费、住宿费(仅限寄宿制幼儿园)、服务性收费和代收费。幼儿园保教费、住宿费收取应当实行“新生新办法,老生老办法”,插班生按插入班级收费标准执行,降低收费标准的,所有在园幼儿均按照新标准执行。制定或调整收费标准的,应当于秋季开学前1个月向社会公示。保教费、住宿费、伙食费可按月或学期收取,不得跨学期预收,伙食费按照幼儿在园实际天数据实结算、按天计退。幼儿因住院或传染性疾病不能入园的、休学、退(转)园、园方原因或不可抗力因素等停学的,幼儿园应根据幼儿实际在园时间,按天计退保教费、住宿费等费用。复学后,按照就读班级的收费标准交纳有关费用。非毕业班级应清退费用可在幼儿家长自愿选择情况下,用于抵扣后期对应费用,毕业班级在幼儿离园前清算清退。幼儿园不得在保教费外以开办实验班、特色班、兴趣班、亲子班、蒙氏班、课后培训班等为名向幼儿家长另行收取费用;不得违规收取与入园挂钩的捐资助学费、借读费、赞助费、建园费、教育成本补偿费等费用。
各民办学校要严格执行收费公示制度,在收费醒目场所通过各种形式及时向学生家长和社会进行公示,主动接受群众和社会的监督,增加收费的透明度。各民办学校(幼儿园)均不得跨学期收取费用,收费标准变动时,学校要及时变更公示内容。
来源:武汉市教育局网站 武汉发布
(注:图片及素材来源于网络,版权归原作者所有。如有侵权请联系删除,电话:027-85721622 。)