


近日
湖北多地发布
启用电子监控抓拍的公告
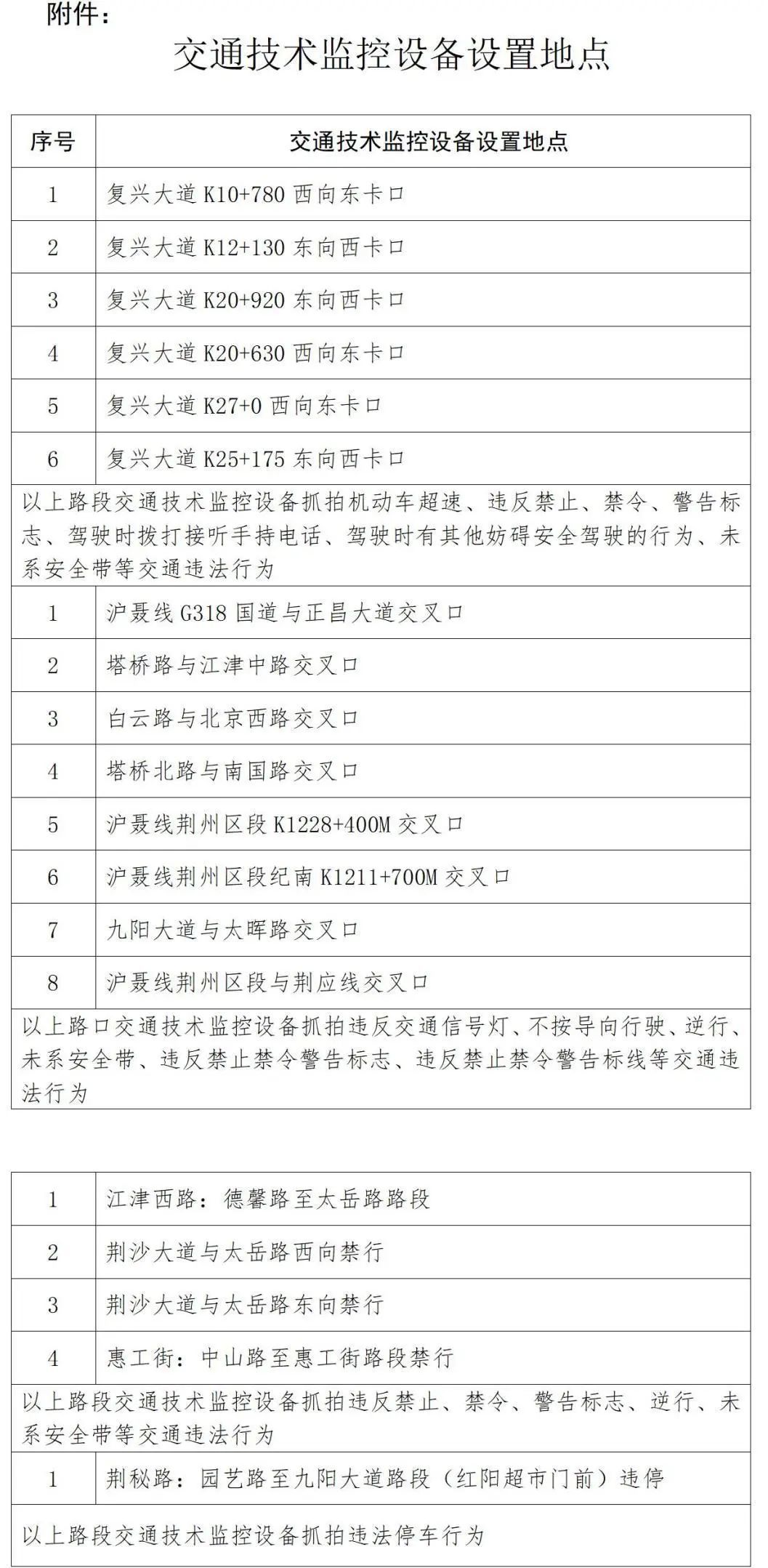
荆州:关于启用交通技术监控设备
抓拍道路交通违法行为的公告
为加强道路交通安全管理,预防和减少道路交通事故,按照《中华人民共和国行政处罚法》《中华人民共和国道路交通安全法》等法律法规规定,荆州市公安局交通管理局将于2025年5月1日零时启用部分新增电子监控设备,用于抓拍道路交通违法行为。现将相关设置地点向社会公布,请广大市民自觉遵守道路交通安全法律法规,安全文明出行。
附件:交通技术监控设备设置地点

荆州市公安局交通管理局
2025年3月31日
汉川:关于启用抓拍机动车驾驶人
未按规定系安全带、接打手持电话等
违法行为设备的公告
为进一步规范机动车行车秩序,有效预防和减少道路交通事故的发生,根据《中华人民共和国道路交通安全法》、《中华人民共和国道路交通安全实施条例》等相关法律法规规定,汉川市公安局交通警察大队将启动以下违法抓拍设备,加大对机动车驾驶人未按规定系安全带和接打手持电话等交通违法行为的查处力度。现将启用点位和启用时间予以公告:
一、违法抓拍点位
1.北桥路北桥卡口
2.文化路文化桥卡口
3.仙女大道西门桥卡口
4.长兴路长兴桥卡口
5.滨湖大道隍城印象卡口
6.S211省道长兴铺村卡口
7.霍城大道泰昌路卡口
8.G348国道城隍卡口
二、抓拍类型
机动车驾驶人未按规定系安全带和接打手持电话等交通违法行为。
三、启用时间
即日起至2025年4月9日(公示期15天),上述点位设置的电子设备处于试行、告知阶段,2025年4月10日起汉川市公安局交通警察大队将对被电子设备抓拍的违法行为查证后依法予以处罚。
希望广大交通参与者对道路交通安全管理工作予以理解、支持和配合。
特此公告
汉川市公安局交通警察大队
2025年3月26日
丹江口:关于启用违法停车
执法取证设备的通告
为有效缓解道路交通拥堵,切实保障道路交通安全有序畅通。根据《中华人民共和国道路交通安全法》实施条例和《湖北省实施<中华人民共和国道路交通安全法>办法》的相关规定,丹江口市公安局交管大队决定在以下路口新增违法停车执法取证设备,现将具体位置公示:
一、新增违法停车执法取证设备点位
设备点位:丹江口市大沟路容源市场
抓拍路段:大沟路
抓拍违法:违法停车
二、相关处罚
所有执法取证设备,将会对所有机动车交通违法行为进行全天拍照取证,并依法录入《公安交通管理信息综合应用平台》系统。所有录入《公安交通管理信息综合应用平台》系统的违法行为,将按照《中华人民共和国道路交通安全法》、《机动车驾驶证申领与使用规定》等法律、法规的规定进行处罚。
三、启用时间
上述所有执法取证设备,将于2025年4月20日0时启用。请广大驾驶人开车出行时,严格遵守《中华人民共和国道路交通安全法》等法律、法规的规定,自觉维护道路交通秩序,共同营造安全、有序、文明、畅通的道路交通安全环境。
丹江口市公安局交通管理大队
2025年4月8日
来源:湖北交警综合自荆州交警、平安汉川、平安丹江