


原标题:浙江禾城农商行被罚115万,时任副行长及多名支行长遭警告
蓝鲸新闻6月20日讯,近日,国家金融监督管理总局嘉兴监管分局发布了罚单,剑指浙江禾城农村商业银行股份有限公司及其相关责任人。
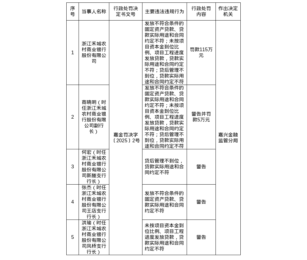
罚单显示,浙江禾城农村商业银行股份有限公司的主要违法违规事实(案由)为:发放不符合条件的固定资产贷款、贷款实际用途和合同约定不符;未按项目资本金到位比例、项目工程进度发放贷款,贷款实际用途和合同约定不符;贷后管理不到位,贷款实际用途和合同约定不符。
针对上述违法违规行为,国家金融监督管理总局嘉兴监管分局对其罚款115万元。
此外,时任浙江禾城农村商业银行股份有限公司副行长商晓明、新塍支行行长何宏、王店支行行长张杰、凤桥支行行长洪瑜,均因对相关违法违规行为负有责任而受到警告处罚。其中,商晓明还被处以5万元罚款。

(注:图片及素材来源于网络,版权归原作者所有。如有侵权请联系删除,电话:027-85721622 。)